havde tænkt mig og lave signalet om på denne http://let-elektronik.dk/index.php?page ... Itemid=120
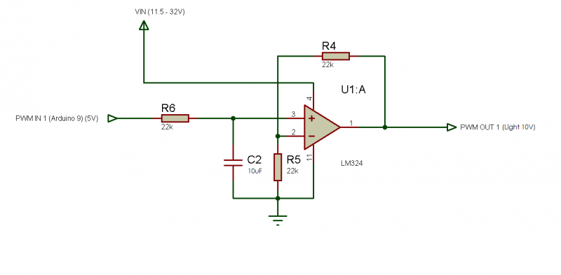
har et par ELN-60-48D drivere som skal have et analog signal på 10v
er der nogen af jer er har lavet signalet om i en Arduino uno, da den jo køre på (5V input PWM)
har fundet en side der forklare det
http://arduino-info.wikispaces.com/Analog-Output
men ville være fint hvis en havde lidt mere styr på om der var en nemmere løsning
ved godt man kan købe dem færdige som
Neptune Systems Apex Variable Speed/Dimming Module (VDM) til 99us
eller de dyrere til et par tusinde håber på lidt hjælp



