Log:
Har virkelig haft problemer med min Alkatronic sensor. Efter at have skiftet den og kalibreret over flere gang, så jeg til sidste løb tør for pH 4.01 væske, måtte jeg skifte til den sidste sensor jeg havde på lager. Nye pH sensorer, er bestilt og kommer på torsdag med ups.
Men sikke ustabilitet det gav, og viser hvor vigtigt det er man kan styre sin kh uden automatik også.
Jeg krydser nu fingre for at
acropora ikke bliver pissed

, men ser ud til de har være ligeglad, men der går nok op til en måned før jeg ser resultatet

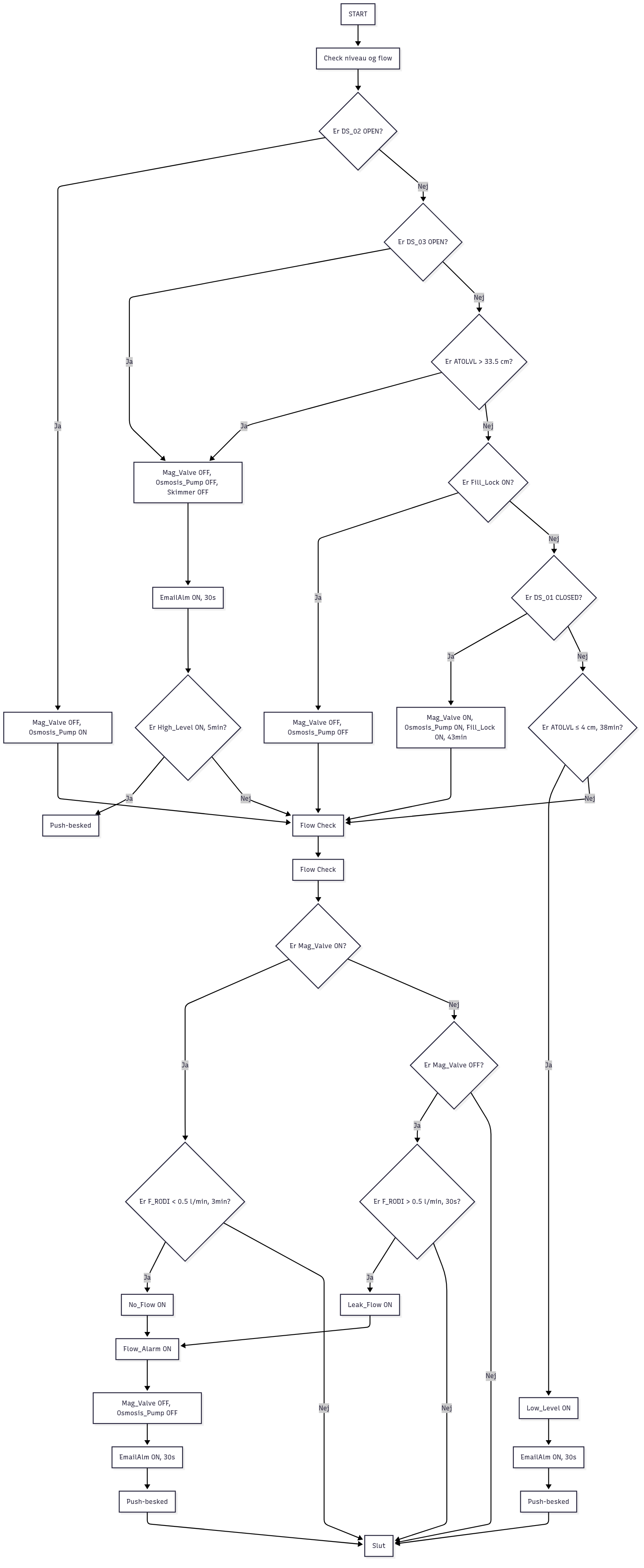
- Alkatronic diagram
I dag bliver også spændende, da jeg har købt nogle nye lamper, som er blevet populær i US. Decocean har arbejdet på at få dem på lager, og jeg købte 2 stk, som jeg vil prøve over det nye setup.
De nye hedder Nicrew HyperReef Gen 2 200W, som er en mellem pris klasse lampe, og incl. arme. Kommer med posten i dag sammen med kalibreringsvæske
Bliver spændende og udfordrende.
Log status:

- Log